浏览次数:1135
眼前即将揭开的2024年港澳台联考大幕,让广大考生备感紧张而兴奋。在备考的道路上,考生们最关心的无非就是试卷的难度和试卷形式是怎样的呢?为了让大家更好地迎接这场挑战,今天给大家整理了2023年港澳台联考的真题及详细的答案解析,还有港澳台联考的考纲,希望为每一位考生提供清晰的指引,能够以更从容的姿态投身到即将到来的联考战场。让我们共同揭开这份备考利器的面纱,迎接考试中的每一个挑战!

一、语文

考纲要求:
主要考查考生在中国语文方面的能力,包括基础知识、阅读和写作的能力。基础知识是指汉语知识和文学常识。阅读能力包括现代文的阅读和古诗文阅读两个方面的能力。写作能力是指用现代汉语普通话和现代汉字表达思想和情感的能力。考生答题应符合现代汉语普通话规范,书写用简体字或繁体字均可。
真题及答案:
答题技巧:
1、系统学习教材:详细阅读高中语文教材,系统学习各个单元的知识点,包括文学常识、古文、现代文、修辞手法等。
2、提升阅读理解能力:多读一些经典的文学作品,提高自己的阅读理解能力。可以选择一些与考试内容相关的文章进行阅读,并进行分析和总结。
3、提升写作能力:多进行写作练习,提高自己的写作能力。可以选择一些常见的作文题目进行练习,注意语言表达的准确性和逻辑性。
二、数学
考纲要求:
1、正确理解和掌握中学数学的基础知识、基本技能、基本思想和方法;
2、熟练运用考试大纲规定范围内的数学知识和方法解法问题(包括简单的应用问题)。
答题技巧:
1、刷题强化:大量刷题是提高数学水平的有效途径。根据不同知识点的难易程度,分阶段进行刷题,逐步提高难度。
2、掌握计算技巧:数学题的计算是必不可少的。在计算时,要掌握一些基本的计算技巧和方法,如拆项、合并同类项、去括号等,以提高计算效率和准确性。
3、灵活运用公式:在数学中,有很多公式可以用来解决不同类型的题目。在解题时,要灵活运用这些公式,根据题目的具体情况选择合适的公式进行计算。

三、英语

考纲要求:
测试考生的语言知识和语言运用能力。平时学习中,考生应注意英语基础知识的掌握,熟记2000 以上常用词和习语,加强语言运用能力的培养。报考非英语专业的考生仅需参加笔试,可重点提高听力、读理解能力和使用英语进行简单写作的能力。报考英语专业的考生除了要在笔头表达方面具有稍高水平外,还必须注意听说能力的提高。

真题及答案:


答题技巧:
1、听力训练:提高听力理解能力是关键。多听各类英语材料,包括听力练习、英语电影、音乐等,锻炼对不同口音和语速的适应能力。
2、阅读理解:在阅读理解中,要先看问题,再读文章。这样可以更有针对性地寻找答案,节省时间。同时,要注意抓住文章中的关键词和句子,理解文章的主旨和要点。
3、写作训练:注重写作技能的培养。多写一些作文,包括议论文、记叙文、应用文等,注意语法和表达准确性。
四、物理

考纲要求:
1、理解考试大纲中所列的基础物理知识(包括现象、概念、定律和应用);
2、掌握大纲中所涉及的科学方法和技能(包括实验方法和实验技能);
3、能够运用基础物理知识、方法和技能解决具体问题。
真题及答案:


答题技巧:
1、理清基础概念:物理是建立在基础概念之上的学科,确保对力、运动、能量、电磁学等基础概念的理解牢固。
2、公式运用:在物理考试中,公式是解题的重要工具。要熟练掌握基本公式和定理,明确各个物理量的含义和单位,以及公式的适用条件和范围。
五、化学

考纲要求:
1、正确理解和运用化学基本概念和基本原理,形成化学学科的基本观念;
2、能利用物质性质和反应原理解释和解决生产生活中的简单化学现象和问题;
3、能利用数学工具和方法分析、处理及转换数据,归纳推断出基本规律;
4、掌握实验基本技能,能利用化学知识和技能进行综合探究;
5、能用合理的方式(文字和图表等)表达实验现象和结果;
6、了解化学与生活、材料、能源、环境、生命、信息技术等的关系。
真题及答案:


答题技巧:
1、选择题的答题技巧:从题干中提取关键词,理解题目的要求。在答题时,要注意选项中的陷阱和易错点,避免被错误选项误导。同时要认真比较四个选项,找出最符合题目要求的答案。
2、填空题的答题技巧:理解题目的要求。在答题时,要注意书写规范,严格按照题目要求进行填写。比如化学方程式、结构式等需要配平,标注状态等。此外,还要注意细节问题,如单位、符号等。
六、地理
考纲要求:
注重考查考生的地理学习能力和学科素养,即考生对所学相关课程基础知识、基本技能的掌握程度和综合运用所学知识、基本技能的掌握程度和综合运用所学知识分析、解决问题的能力。主要包括以下几个方面:获取和解读地理信息、描述和阐释地理事物、地理基本原理与规律、论证和探讨地理问题。
真题及答案:

答题技巧:
1、仔细审题:在地理考试中,审题同样是非常关键的一步。要仔细阅读题目,明确题目要求和所给条件,理解题目的地理情境和问题中心。
2、结合地图:地理考试中经常涉及到地图和地理事物的空间分布,因此要结合地图进行答题。在回答有关地理位置、地形、气候等问题时,要善于利用地图来辅助思考和分析。
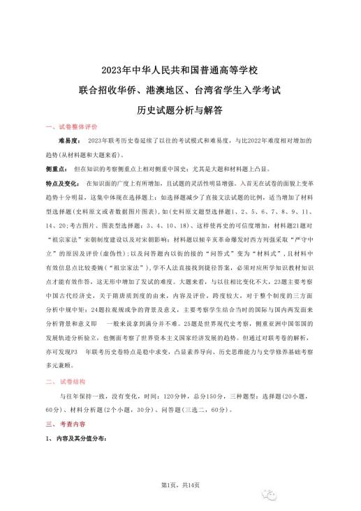
七、历史

考纲要求:
1、要求考生通过历史基础知识的学习,初步认识人类文明和中华文明的发展演变以及中华民族在世界历史上的卓越贡献;
2、知识与能力并重,考生应能在记忆基本史实的基础上,进行综合、归纳、分析、比较,以阐明其相互关系,引出适当的结论;
3、考生掌握历史知识,还应注意时间与空间(如地理沿革)、抽象概念与形象事物并重。
真题及答案:


答题技巧:
1、把握时间脉络:历史事件的发生和发展往往具有时间顺序和因果关系。在答题时,要把握时间脉络,理清事件的前后顺序和相互关联。
2、仔细阅读题目:在历史考试中,题目中往往会提供大量的信息,包括时间、地点、人物、事件等。要仔细阅读题目,提取关键信息,明确题目要求。

尽管备考的道路充满了挑战,然而通过明智的复习策略和高效的资料利用,相信各位港澳台联考的考生们定能够斩获令人骄傲的成绩。最后,祝愿大家在即将到来的港澳台联考中能够充分展现自己的风采,实现自己的梦想!
今天的港澳台侨联考资讯就分享到这里了,欢迎咨询华青港澳台联考学校招生办电话:
陈老师 (微信同号)18922446107
张老师(微信同号)18928856659
叶老师(微信同号)18922203576
-END-

扫码添加老师咨询详情
相关推荐



